Упр.780 ГДЗ Колягин Ткачёва 9 класс (Алгебра)
Решение #1

Рассмотрим вариант решения задания из учебника Колягин, Ткачёва, Фёдорова 9 класс, Просвещение:
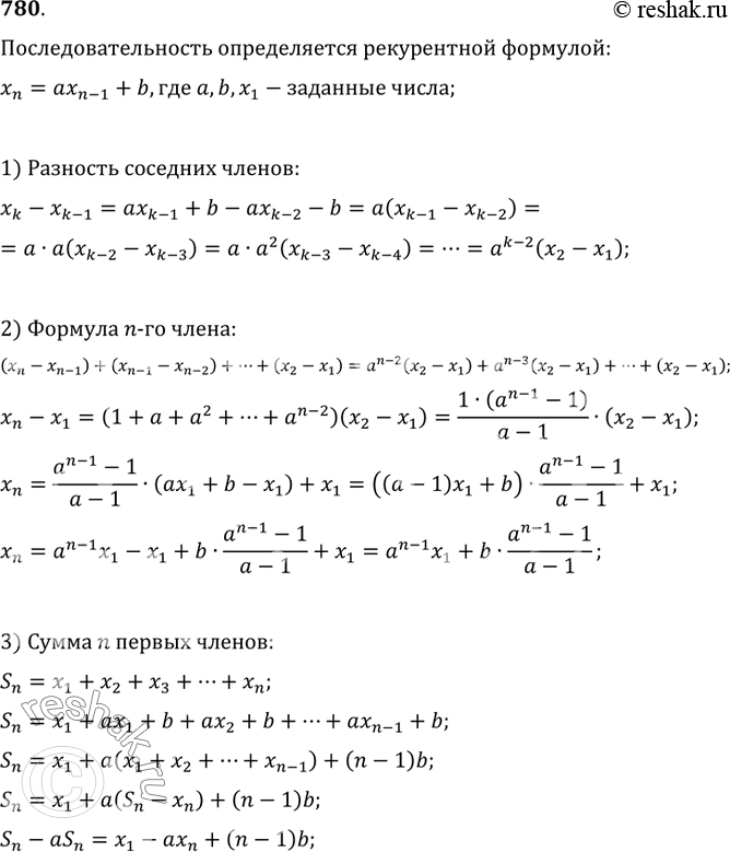
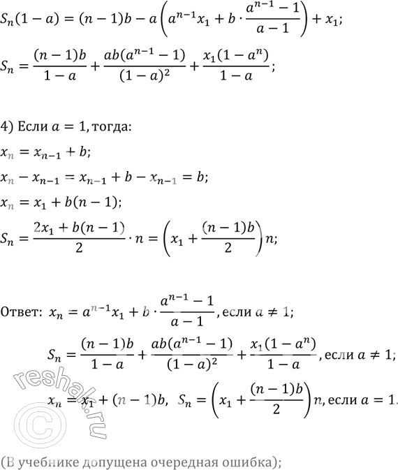
780. Последовательность определяется рекуррентной формулой x_n=ax_(n-1)+b, где a, b, x — заданные числа. Найти формулу n-го члена x_n и формулу суммы n первых членов S_n.
*размещая тексты в комментариях ниже, вы автоматически соглашаетесь с пользовательским соглашением