Упр.8.29 ГДЗ Никольский Потапов 11 класс (Алгебра)
Решение #1
Решение #2

Рассмотрим вариант решения задания из учебника Никольский, Потапов 11 класс, Просвещение:
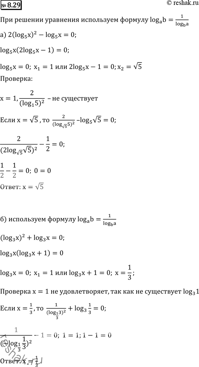
8.29* а) 2/(logx(5))2 - log5(x)=0;
б) 1/(logx(3))2 - log3(x)=0;
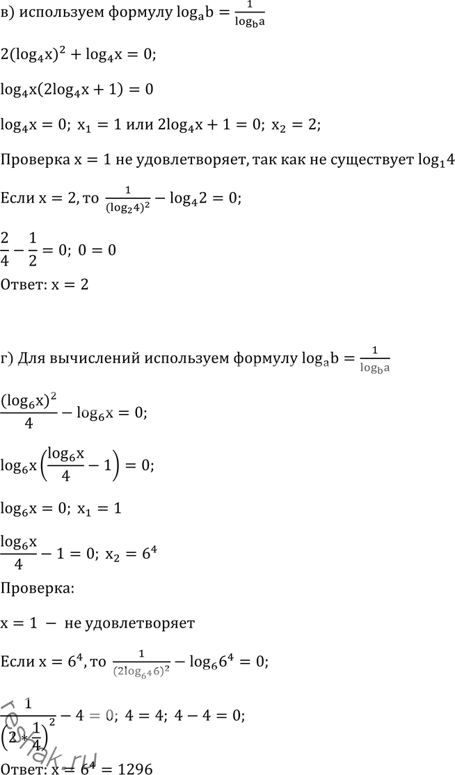
в) 2/(logx(4))2 - log4(x)=0;
г) 1/(2logx(6))2 - log6(x)=0.
*размещая тексты в комментариях ниже, вы автоматически соглашаетесь с пользовательским соглашением